陕西依科生物技术服务有限公司免费为您提供
{云南免疫组化}
,{云南免疫荧光},{云南眼球组织切片}等一些相关信息的展示发布,请您关注本站!
首页
关于我们
产品中心
新闻资讯
案例展示
联系我们
产品中心
云南普通病理学服务
云南分子病理学服务
云南病理图像服务
云南分子生物学服务
云南蛋白服务
云南ELISA KIT服务
云南仪器
云南流式检测服务
云南生化检测
云南产品中心
联系我们
陕西依科生物技术服务有限公司
联系人:张经理
电话:13572593771
移动电话:13572593771
地址:陕西省咸阳市秦都区沣西新城沣润西路2566号联东U谷沣西科技创新谷2号楼8楼
您现在的位置:
首页
>
产品中心
>
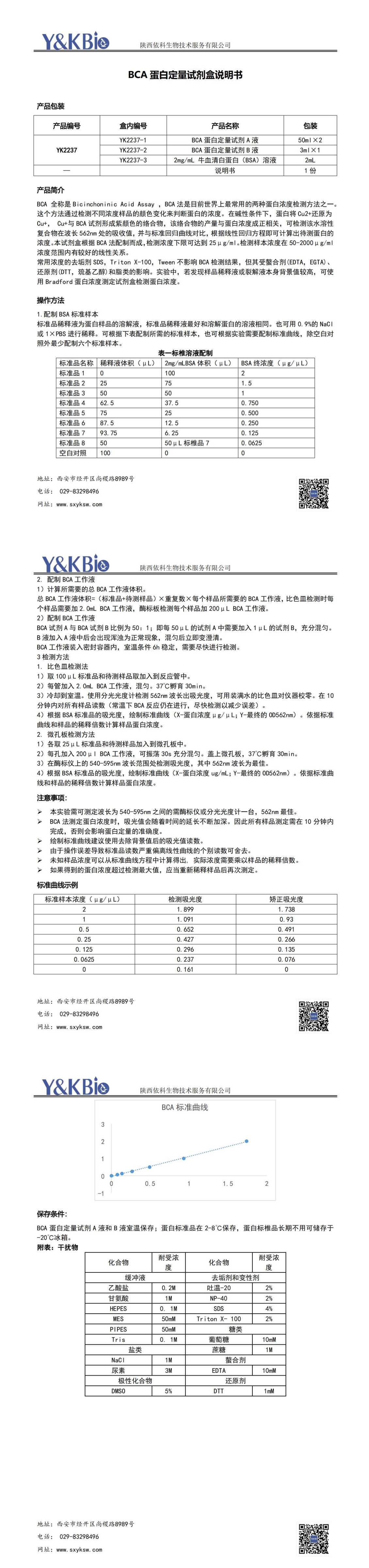
云南BCA 蛋白定量试剂盒
云南BCA 蛋白定量试剂盒
发布时间:2022/10/10 9:32:24
来源:http://yunnan.sxyksw.com/product855782.html
相关标签:
BCA
,
蛋白定量试剂盒
,
上一篇:
云南微晶磁力搅拌器GCMS-190A
下一篇:
云南磁力搅拌器 79-1
相关产品
云南BCA 蛋白定量试剂盒
相关新闻